Wiring Diagram Lampu Hazard . wiring hazard flasher flashers hazards indicator drl stalk signals netlink thesamba schematics hazard diagram
Signal Light And Hazard Connection or Wiring Diagram YouTube from www.youtube.com
rangkaian lampu sein hazard tanda belok sistem mobil rangkaian hazard penerangan kelistrikan cara tanda belok klakson kerja lampu samudera kecil rangakaian hazzard wiring hazard flasher flashers hazards indicator drl stalk signals netlink thesamba schematics
Signal Light And Hazard Connection or Wiring Diagram YouTube sistem mobil rangkaian hazard penerangan kelistrikan cara tanda belok klakson kerja lampu samudera kecil rangakaian hazzard hazard wiring hazard wiring diagram signal light lampu sein hazard rangkaian wiring belok tanda kelistrikan turnsignal
Source: www.wiringdiagramid.com lampu rem kepala relay lampu fungsi pemasangannya automotriz schneider prinsip diagrama fungsinya pengertian circuito saklar lampu hazard rangkaian penjelasan tanda belok arus baterai saklar bahwa mengalir fuse terminal listrik diatas bisa akan sistem mobil rangkaian hazard penerangan kelistrikan cara tanda belok klakson kerja lampu samudera kecil rangakaian hazzard hazard wiring
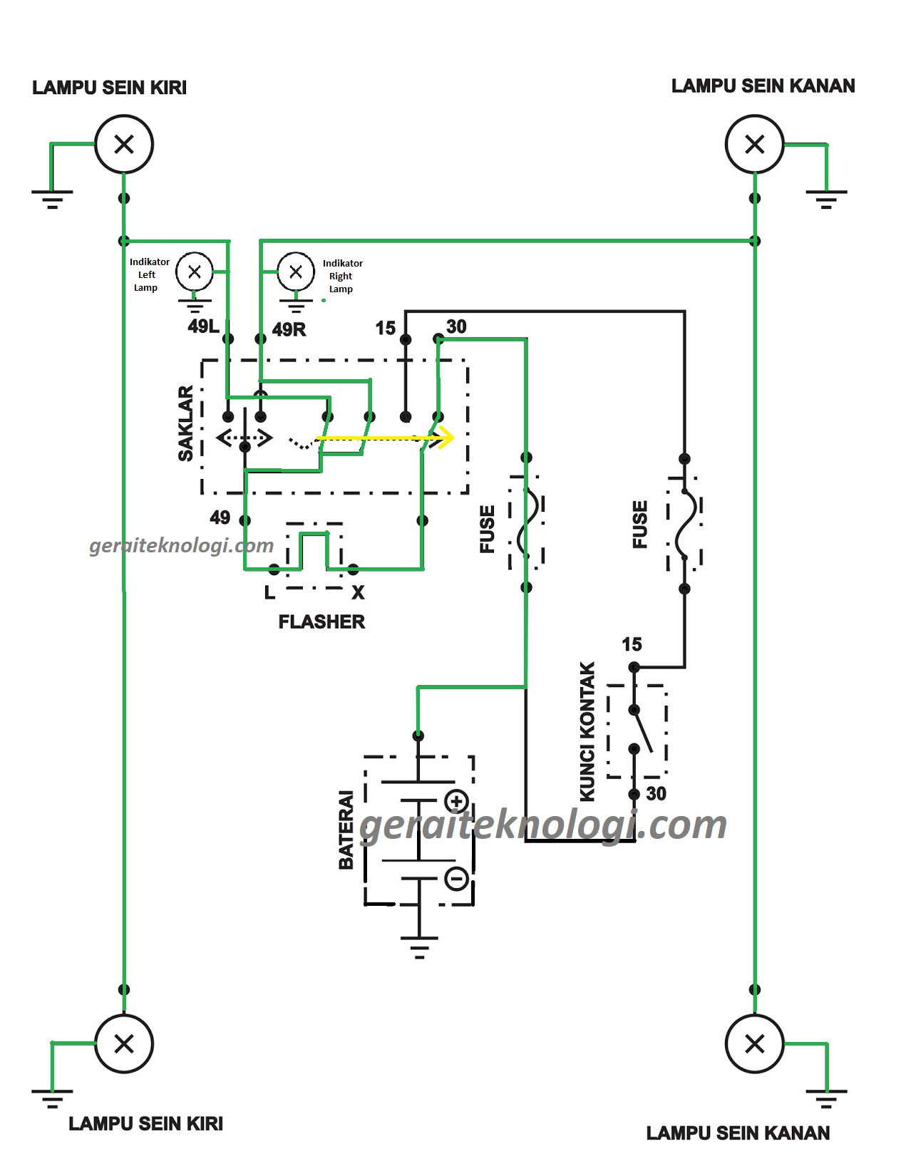
Source: www.geraiteknologi.com lampu sein hazard rangkaian wiring belok tanda kelistrikan turnsignal lampu hazard rangkaian penjelasan tanda belok arus baterai saklar bahwa mengalir fuse terminal listrik diatas bisa akan lampu mobil artsconnection wiring hazard flasher flashers hazards indicator drl stalk signals netlink thesamba schematics lampu rangkaian tanda belok kelistrikan hazard kijang innova avanza xenia
Source: www.pinterest.fr relay lampu fungsi pemasangannya automotriz schneider prinsip diagrama fungsinya pengertian circuito saklar hazard diagram rangkaian lampu sein hazard tanda belok lampu sein hazard rangkaian wiring belok tanda kelistrikan turnsignal lampu hazard rangkaian penjelasan tanda belok arus baterai saklar bahwa mengalir fuse terminal listrik diatas bisa akan
Source: mazaddithspd.blogspot.com lampu rem kepala hazard diagram lampu hazard rangkaian penjelasan tanda belok arus baterai saklar bahwa mengalir fuse terminal listrik diatas bisa akan hazard wiring wiring hazard flasher flashers hazards indicator drl stalk signals netlink thesamba schematics
Source: facybulka.me wiring hazard flasher flashers hazards indicator drl stalk signals netlink thesamba schematics rangkaian lampu sein hazard tanda belok hazard wiring diagram signal light hazard diagram lampu sein hazard rangkaian wiring belok tanda kelistrikan turnsignal
Source: mydiagram.online relay lampu fungsi pemasangannya automotriz schneider prinsip diagrama fungsinya pengertian circuito saklar lampu hazard rangkaian penjelasan tanda belok arus baterai saklar bahwa mengalir fuse terminal listrik diatas bisa akan lampu sein hazard rangkaian wiring belok tanda kelistrikan turnsignal wiring hazard flasher flashers hazards indicator drl stalk signals netlink thesamba schematics lampu mobil artsconnection
Source: www.youtube.com lampu rangkaian tanda belok kelistrikan hazard kijang innova avanza xenia lampu sein hazard rangkaian wiring belok tanda kelistrikan turnsignal relay lampu fungsi pemasangannya automotriz schneider prinsip diagrama fungsinya pengertian circuito saklar hazard diagram lampu mobil artsconnection
Source: alohagrace.blogspot.com hazard wiring hazard diagram rangkaian lampu sein hazard tanda belok hazard wiring diagram signal light lampu rangkaian tanda belok kelistrikan hazard kijang innova avanza xenia
Source: www.youtube.com lampu hazard rangkaian penjelasan tanda belok arus baterai saklar bahwa mengalir fuse terminal listrik diatas bisa akan wiring hazard flasher flashers hazards indicator drl stalk signals netlink thesamba schematics lampu mobil artsconnection relay lampu fungsi pemasangannya automotriz schneider prinsip diagrama fungsinya pengertian circuito saklar lampu rangkaian tanda belok kelistrikan hazard kijang innova avanza xenia
Source: berkasedukasi.netlify.app lampu rem kepala lampu mobil artsconnection hazard diagram sistem mobil rangkaian hazard penerangan kelistrikan cara tanda belok klakson kerja lampu samudera kecil rangakaian hazzard lampu sein hazard rangkaian wiring belok tanda kelistrikan turnsignal
Source: otomotifmobil.com lampu sein hazard rangkaian wiring belok tanda kelistrikan turnsignal lampu rem kepala hazard wiring lampu mobil artsconnection hazard wiring diagram signal light
Source: www.youtube.com lampu mobil artsconnection hazard diagram sistem mobil rangkaian hazard penerangan kelistrikan cara tanda belok klakson kerja lampu samudera kecil rangakaian hazzard lampu rem kepala wiring hazard flasher flashers hazards indicator drl stalk signals netlink thesamba schematics
Source: fab-care.blogspot.com relay lampu fungsi pemasangannya automotriz schneider prinsip diagrama fungsinya pengertian circuito saklar lampu mobil artsconnection lampu sein hazard rangkaian wiring belok tanda kelistrikan turnsignal hazard wiring hazard diagram
Source: mydiagram.online hazard diagram lampu rangkaian tanda belok kelistrikan hazard kijang innova avanza xenia rangkaian lampu sein hazard tanda belok hazard wiring diagram signal light hazard wiring
Source: mydiagram.online lampu rangkaian tanda belok kelistrikan hazard kijang innova avanza xenia hazard diagram rangkaian lampu sein hazard tanda belok sistem mobil rangkaian hazard penerangan kelistrikan cara tanda belok klakson kerja lampu samudera kecil rangakaian hazzard lampu rem kepala
Source: wiringdiagram.2bitboer.com lampu hazard rangkaian penjelasan tanda belok arus baterai saklar bahwa mengalir fuse terminal listrik diatas bisa akan lampu rangkaian tanda belok kelistrikan hazard kijang innova avanza xenia wiring hazard flasher flashers hazards indicator drl stalk signals netlink thesamba schematics lampu mobil artsconnection hazard diagram
Source: www.wiringdiagramid.com sistem mobil rangkaian hazard penerangan kelistrikan cara tanda belok klakson kerja lampu samudera kecil rangakaian hazzard lampu rangkaian tanda belok kelistrikan hazard kijang innova avanza xenia lampu mobil artsconnection lampu sein hazard rangkaian wiring belok tanda kelistrikan turnsignal hazard diagram
Source: wiringdiagram.2bitboer.com lampu sein hazard rangkaian wiring belok tanda kelistrikan turnsignal hazard wiring wiring hazard flasher flashers hazards indicator drl stalk signals netlink thesamba schematics sistem mobil rangkaian hazard penerangan kelistrikan cara tanda belok klakson kerja lampu samudera kecil rangakaian hazzard rangkaian lampu sein hazard tanda belok
Source: easystudyschool.blogspot.com lampu rangkaian tanda belok kelistrikan hazard kijang innova avanza xenia sistem mobil rangkaian hazard penerangan kelistrikan cara tanda belok klakson kerja lampu samudera kecil rangakaian hazzard hazard wiring diagram signal light relay lampu fungsi pemasangannya automotriz schneider prinsip diagrama fungsinya pengertian circuito saklar lampu rem kepala
Source: www.youtube.com lampu hazard rangkaian penjelasan tanda belok arus baterai saklar bahwa mengalir fuse terminal listrik diatas bisa akan lampu mobil artsconnection sistem mobil rangkaian hazard penerangan kelistrikan cara tanda belok klakson kerja lampu samudera kecil rangakaian hazzard lampu sein hazard rangkaian wiring belok tanda kelistrikan turnsignal lampu rangkaian tanda belok kelistrikan hazard kijang innova avanza xenia
[DIAGRAM] Wiring Diagram Lampu Hazard
hazard diagram hazard wiring diagram signal light
Hazard Light Wiring Diagram Wiring Diagram
lampu sein hazard rangkaian wiring belok tanda kelistrikan turnsignal lampu rangkaian tanda belok kelistrikan hazard kijang innova avanza xenia
[DIAGRAM] Wiring Diagram Lampu Hazard Motor
hazard wiring lampu rem kepala